Medical Solutions GP Services

Complaints Policy And Procedures

COMPLAINTS POLICY AND PROCEDURES

Document Reference: Policy 101
Original Publication Date: 08/05/2025
Review Date: 08/05/2026

CONTENTS

SectionTitle
1.0INTRODUCTION
2.0RESPONSIBILITIES
3.0TYPES OF COMPLAINTS
4.0ARRANGEMENTS
5.0DOCUMENT MANAGEMENT AND RECORDING OF COMPLAINTS
6.0RECEIPT OF VERBAL COMPLAINTS
7.0INVESTIGATION OF A COMPLAINT
8.0ADVOCACY AND SUPPORT SERVICES
9.0REPEAT COMPLAINTS
10.0FURTHER INFORMATION

APPENDICES

  • Appendix One – Confirmation of complaint received template (page 8)
  • Appendix Two – Standard complaints form (page 9)
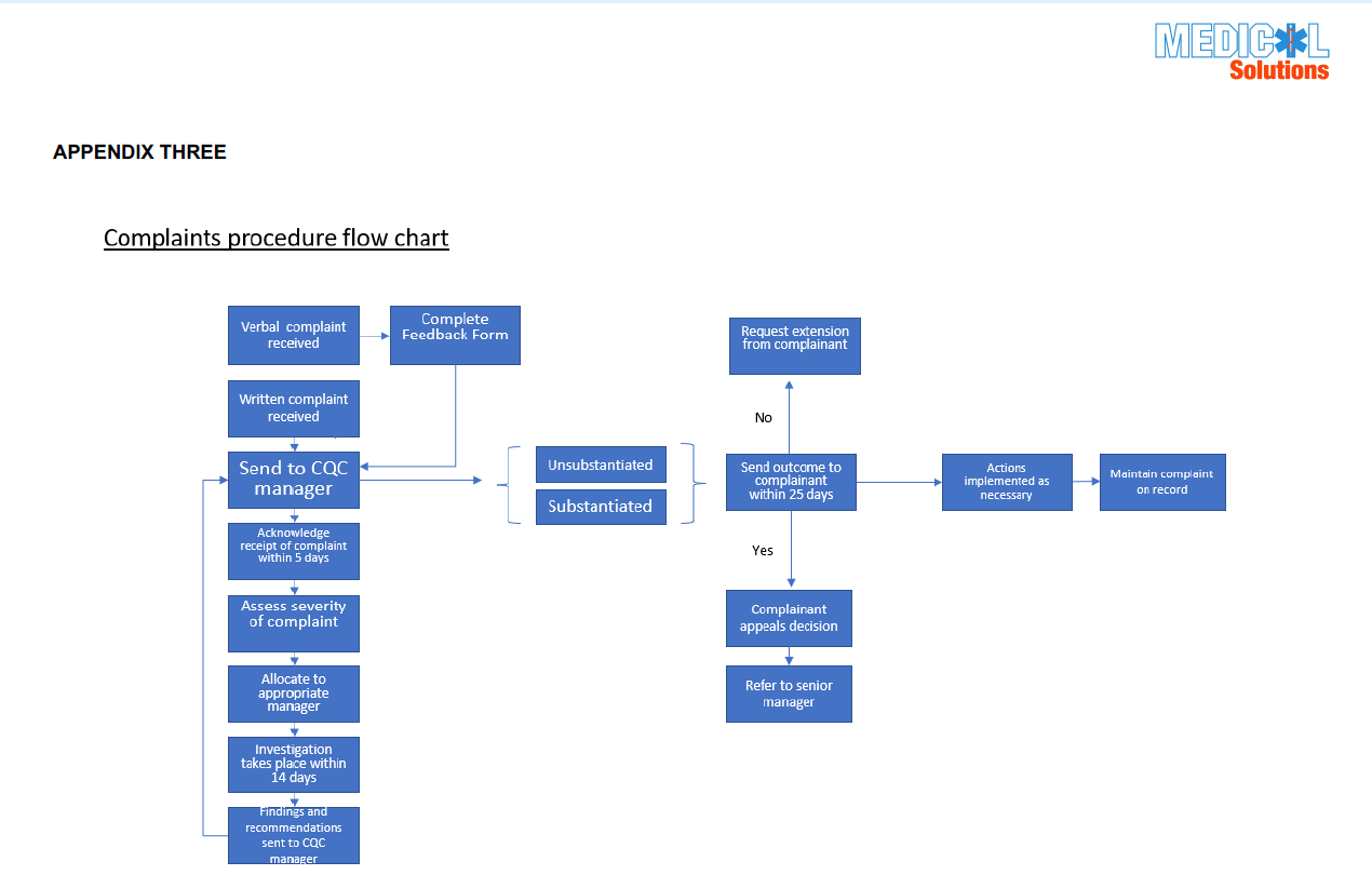
  • Appendix Three – Flowchart of complaints (page 10)
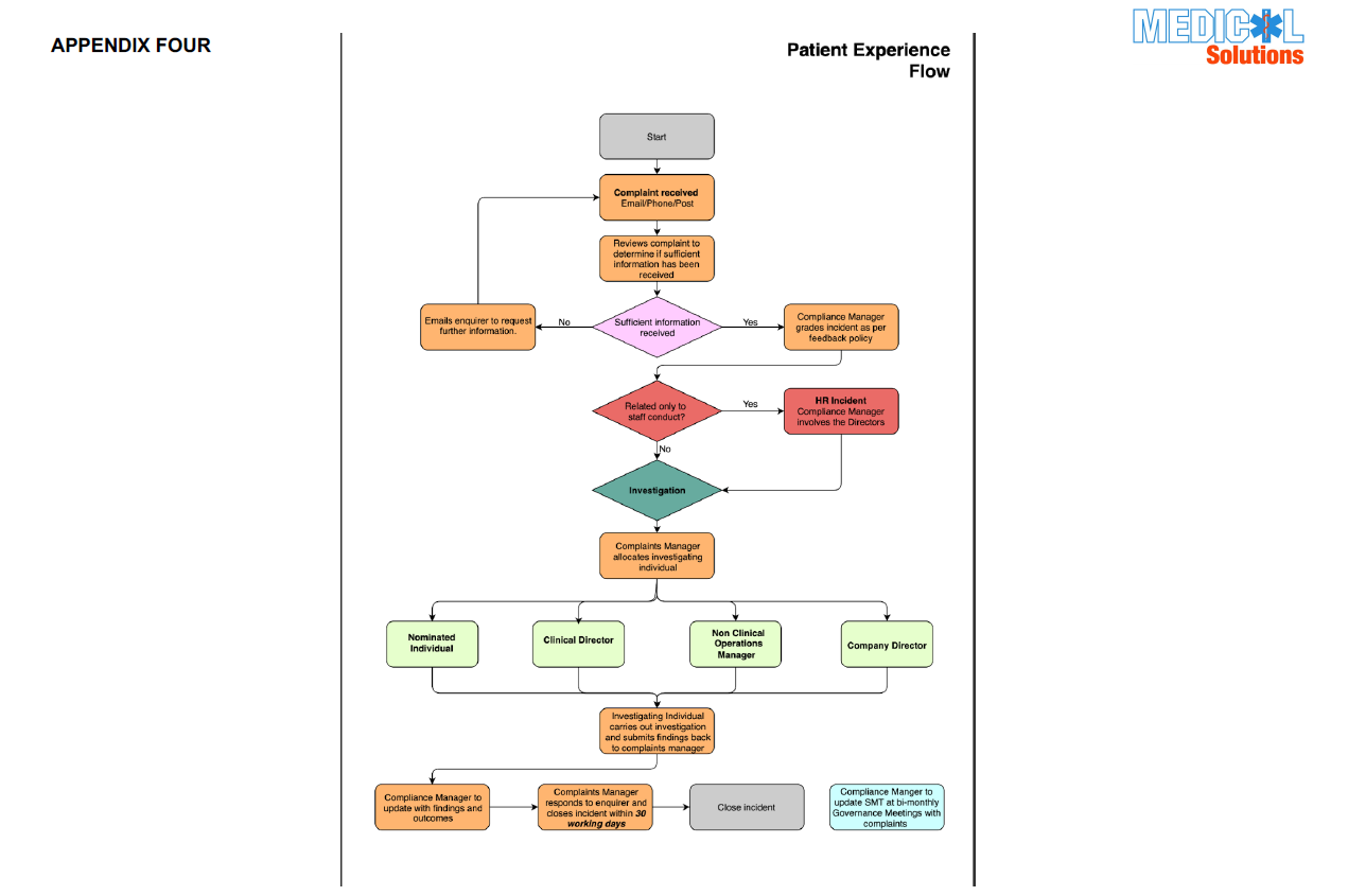
  • Appendix Four – Flowchart of complaints (page 11)

1.0 INTRODUCTION

1.1 A fundamental element of Medical Solutions (MS) approach to integrated governance … involving both complainants and staff.

1.2 MS acknowledges the importance of an effective and robust complaints policy … and the wider population.

1.3 MS acknowledges that there may be rare cases when a service user feels they have not received the usual high standard … expected from the company.

1.4 This document provides guidance on the following areas:

  • an overview of the process of handling complaints
  • a detailed breakdown of aspects of the complaints process
  • guidance on the internal management of a complaint
  • information on external advocacy/advice services
  • standardised forms and written responses to be used when handling a complaint

1.5 MS will make every effort to ensure that complaints are resolved at a local level.

2.0 RESPONSIBILITIES

2.1 The Managing Director, as Accountable Officer, has overall responsibility … in a consistent and appropriate manner.

2.2 All Managers are responsible for ensuring that staff are aware of this policy and follow it.

2.3 Staff members must:

  • ensure they understand the policy
  • know procedures when receiving complaints
  • seek guidance when needed
  • inform service users when formal complaint procedures apply

2.4 MS Induction Programme includes reference to the Complaints Policy … as appropriate.

2.5 The Managing Director will provide regular reports on compliance.

2.6 The Management Team will review trends and address deficiencies.

3.0 TYPES OF COMPLAINTS

3.1 Complaints may be verbal or written.

  • verbal – in person, phone, client meeting
  • written – email, letter, from representative

3.2 Complaints may concern quality of service, staff conduct, access to services, admin issues, or contractual issues.

3.3 Complaint severity types:

  • minor
  • moderate
  • major

3.4 More detailed definitions can be referenced through external guidance documents.

4.0 ARRANGEMENTS

4.1 MS commits to:

  • sending an acknowledgement letter within 5 working days
  • assessing severity promptly
  • conducting an investigation within 14 days
  • providing a decision within 25 working days
  • allowing one appeal opportunity
  • providing details of external organisations for further support

4.2 Time limits may be waived where reasonable.

5.0 DOCUMENT MANAGEMENT AND RECORDING OF COMPLAINTS

5.1 Complaint history will be securely recorded respecting Data Protection Act requirements.

5.2 Written complaints must have progress notes recorded.

5.3 Verbal complaints must be documented using the provided template.

6.0 RECEIPT OF VERBAL COMPLAINTS

  • address complainants appropriately
  • refer to senior staff where possible
  • ensure privacy while also ensuring safety
  • apologise verbally and record information
  • identify key complaint events
  • establish complainant expectations
  • identify preferred contact method
  • provide complaint procedure information

7.0 INVESTIGATION OF A COMPLAINT

  • all complaints must be investigated
  • an appropriate senior staff member will complete an impartial investigation
  • a formal decision letter will be issued

8.0 ADVOCACY AND SUPPORT SERVICES

External support available:

  • Independent Health Advisory Service
  • Professional registration bodies (GMC, NMC, HCPC)
  • Citizens Advice Bureau
  • Solicitors
  • Other agencies

9.0 REPEAT COMPLAINTS

  • repeated complaints will be reviewed by senior management
  • appeal option provided
  • previous decisions will be referenced
  • external advisory services will be re-stated

10.0 FURTHER INFORMATION

This policy is linked to multiple UK legislation, regulatory frameworks and internal policies.

Document stored in: MS Policies folder.